名字: Anonymous
【FR分数交易所】——(12/23 赛...
 
通知
清除所有

[Closed] 【FR分数交易所】——(12/23 赛季)Panda Formula Racing 雄猫方程式赛车

61 Posts
16 用户
1 Reactions
3,490 Views
(@pandaaman)
Posts: 4646
SSVIP10 老司机 Admin
话题原创者
 

这里是 (12/23 赛季)Panda Formula Racing 雄猫方程式赛车 的 【分数交易所】。

交易所提供各种不同的服务,参赛者如果有足够的FR分数和达到条件后,可以在这里留言进行【兑换奖励】、【升级】&【购买赞助商副碎片】。

 

【查询分数&碎片数量】的条件为:

1. 每次查询分数和碎片数量,需要消耗自身拥有的10个积分。

2. 至少有在本赛季投稿了4篇FR的参赛者才可以查询(原因是,如果参赛者的投稿FR不多的话,应该可以计算到自己的分数)。

 

另外,本赛季新增【最高分奖励】,积分排名前9的的参赛者才有机会获得。参赛者可以消耗自身拥有的50个积分,来查询自己所在的排位。熊猫君将会PM参赛者,透露他本身消耗分数前以及消耗后的排位。

 

教程:

1. 若凑足了等级所需分数以及所需要的赞助商碎片,可以在此帖留言【兑换奖励】。

 

2. 现已经允许当赛季直接升级,若玩家凑足了所需分数,可以在此帖留言【升级】。

 

3. 若要购买赞助商副碎片,必须先确定自己有足够的分数才能购买。确定要购买的话,可以在此帖留言【购买XXX副碎片】,XXX为你想要购买的赞助商店家名字。

当熊猫君回复参赛者确定出售后,参赛者就可以在帖子再留言进行【兑换奖励】。

 

4.想得知自己的分数和碎片数量,在帖子里留言【查询分数】。

 

5.想得知自己在赛季中的排位,在帖子里留言【查询排位】。

 

*注意:请在熊猫君判定FR分数以及赞助商碎片后,才过来交易所进行交易,多次违例将会罚分30。

 

赞助商副碎片价格:

image

 

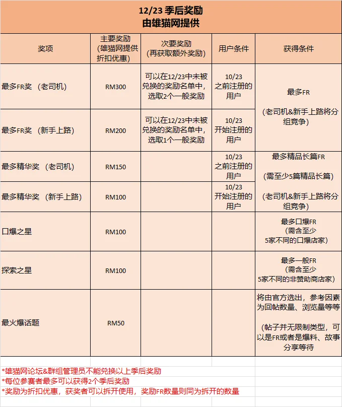
奖励情况:

15795 image
image
image
image
image
image
image
image

 
Posted : December 5, 2023 11:51 pm
(@freestrike5916236558)
Posts: 136
VIP5 老手会员
 

熊猫君,我应该有 190积分,能升级吗?


 
Posted : December 8, 2023 10:24 am
(@pandaaman)
Posts: 4646
SSVIP10 老司机 Admin
话题原创者
 

Posted by: @freestrike5916236558

熊猫君,我应该有 190积分,能升级吗?

你的分数是上赛季的,若要升级必须在上赛季的交易所关闭前就申请,现在已经无法升级了噢

 


 
Posted : December 11, 2023 9:30 pm
(@orangejuice)
Posts: 619
SVIP8 高级老司机
 

熊猫君,我想兑换奖励VS,谢谢


 
Posted : December 18, 2023 8:47 pm
(@fuckboy97)
Posts: 35
VIP3 高级会员
 

熊猫君,我想兑换新都奖励,谢谢


 
Posted : December 19, 2023 10:21 pm
(@axis5975586760)
Posts: 30
VIP3 高级会员
 

你好熊猫君,我想兑换奖励infinity, 谢谢。


 
Posted : December 20, 2023 3:43 am
(@justman)
Posts: 418
SVIP8 高级老司机
 

你好,熊猫君,我想兑换奖励太子


 
Posted : December 20, 2023 6:59 pm
(@deejaay)
Posts: 367
SVIP7 中级老司机
 

我想兑换奖励长城


 
Posted : December 21, 2023 5:49 am
 Yi
(@nt74148)
Posts: 351
SVIP6 初级老司机
 

兑换月仙子


 
Posted : December 21, 2023 8:23 pm
(@pandaaman)
Posts: 4646
SSVIP10 老司机 Admin
话题原创者
 

Posted by: @orangejuice

熊猫君,我想兑换奖励VS,谢谢

 

目前你的分数为390,所在等级为PF2

凑齐VS碎片主&副

兑换成功

 

请telegram 联系熊猫君

@XiongMaoJun

我们需要拿到你的联系方式

 


 
Posted : December 22, 2023 12:42 am
(@pandaaman)
Posts: 4646
SSVIP10 老司机 Admin
话题原创者
 

Posted by: @fuckboy97

熊猫君,我想兑换新都奖励,谢谢

目前你的分数为155,所在等级为PF4

凑齐新都碎片主&副

兑换成功

 

请telegram 联系熊猫君

@XiongMaoJun

我们需要拿到你的联系方式

 


 
Posted : December 22, 2023 12:52 am
(@pandaaman)
Posts: 4646
SSVIP10 老司机 Admin
话题原创者
 

Posted by: @axis5975586760

你好熊猫君,我想兑换奖励infinity, 谢谢。

目前你的分数为120,所在等级为PF4

凑齐Infinity碎片主&副

兑换成功

 

请telegram 联系熊猫君

@XiongMaoJun

我们需要拿到你的联系方式

 


 
Posted : December 22, 2023 11:29 pm
(@pandaaman)
Posts: 4646
SSVIP10 老司机 Admin
话题原创者
 

Posted by: @justman

你好,熊猫君,我想兑换奖励太子

目前你的分数为270,所在等级为PF3

凑齐太子碎片主&副

兑换成功

 

请telegram 联系熊猫君

@XiongMaoJun

我们需要拿到你的联系方式

 


 
Posted : December 22, 2023 11:34 pm
(@pandaaman)
Posts: 4646
SSVIP10 老司机 Admin
话题原创者
 

Posted by: @deejaay

我想兑换奖励长城

目前你的分数为150,所在等级为PF4

凑齐GW碎片主&副

兑换成功

 

请telegram 联系熊猫君

@XiongMaoJun

我们需要拿到你的联系方式

 


 
Posted : December 22, 2023 11:38 pm
(@pandaaman)
Posts: 4646
SSVIP10 老司机 Admin
话题原创者
 

Posted by: @nt74148

兑换月仙子

目前你的分数为120,所在等级为PF4

凑齐月仙子碎片主&副

兑换成功

 

请telegram 联系熊猫君

@XiongMaoJun

我们需要拿到你的联系方式

 


 
Posted : December 22, 2023 11:54 pm
Page 1 / 5