名字: Anonymous
02/24 赛季)——【季后奖励】& ...
 
通知
清除所有

02/24 赛季)——【季后奖励】& 【赛季最高分奖励】 得奖者公布

1 Posts
1 用户
0 Reactions
879 Views
(@panda_fatboy)
Posts: 9850
SSVIP10 老司机 Admin
话题原创者
 

(02/24 赛季)的季后奖励

得奖者如下:

IMG 2177

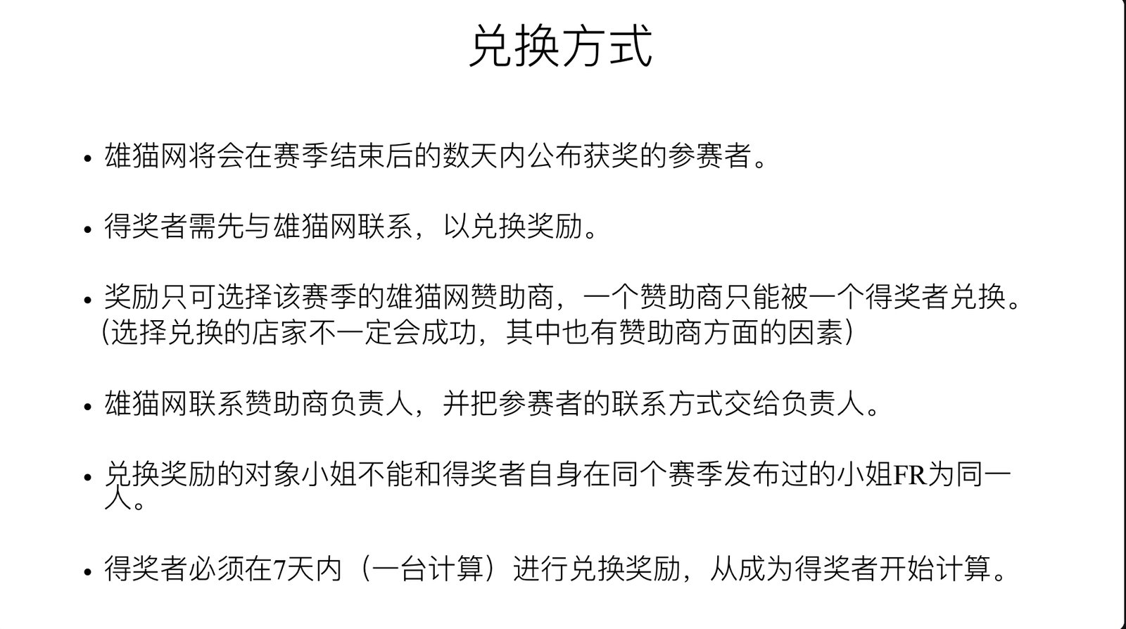
恭喜各位得奖者,领奖请在3月23日之前 telegram 联系雄猫胖丁 @pandafatboy

@te52901

@lovekl

@tanchunheng6909343801

 

 

 🌹 🌹 🌹 🌹 🌹 🌹 🌹 🌹 🌹 🌹 🌹 🌹 🌹 🌹 🌹 🌹 🌹 🌹 🌹 🌹 🌹 🌹 🌹 🌹 🌹 🌹

(02/24 赛季)的赛季最高分奖励

IMG 2178

恭喜各位得奖者,领奖请在3月23日之前 telegram 联系雄猫胖丁 @pandafatboy

@liguang

@te52901

IMG 2179
IMG 2180

 
Posted : March 16, 2024 9:44 am