名字: Anonymous
通知
清除所有

[Closed] Panda Formula Racing 雄猫方程式赛车 (03/24 赛季) + 寻找雄猫宝宝任务

9 Posts
2 用户
0 Reactions
3,046 Views
(@panda_fatboy)
Posts: 9850
SSVIP10 老司机 Admin
话题原创者
 

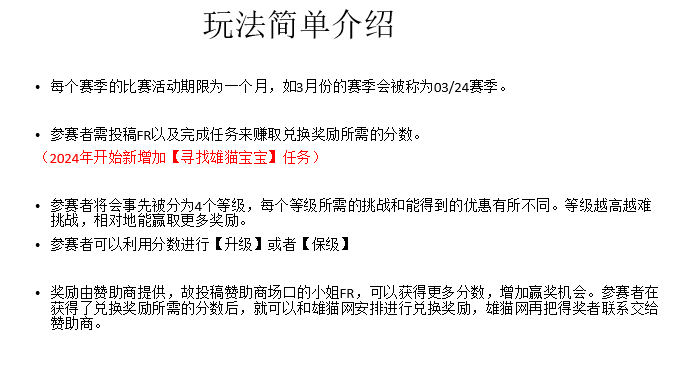
大家好!在3月份将会继续举办Panda Formula Racing 雄猫方程式赛车,本月将是03/24赛季。

image

Panda Formula Racing

雄猫方程式赛车

也可以简称为Panda FR噢!网友们的方程式赛车,等同于我们雄猫网的FR!

🎁本次的活动奖励超过40台试车免费折扣奖励,并且有【赛季最高分奖励】!总价值约超过RM10,000! 🎊🎉

若满足条件,一个人可以领取多份奖励!

此外,本次活动将会以 “99%的努力+1%的运气”为宗旨,并且目标透明可见,参赛者完全可以依靠自己的策略去争取奖励。

由于活动内容过于丰富,所以会将内容分发在下面几层回复,请各位网友先登录,然后再详细阅读活动规则:

 

image

 

请查看下面楼层的活动细则:

 

 

 


 
Posted : March 10, 2024 5:10 pm
(@panda_fatboy)
Posts: 9850
SSVIP10 老司机 Admin
话题原创者
 

活动基本规则

image
image

 
Posted : March 10, 2024 5:10 pm
(@panda_fatboy)
Posts: 9850
SSVIP10 老司机 Admin
话题原创者
 

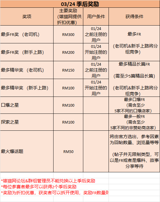
活动奖励 & 获得奖励的方程式

IMG 2127
image
image
image
image

 
Posted : March 10, 2024 5:12 pm
(@panda_fatboy)
Posts: 9850
SSVIP10 老司机 Admin
话题原创者
 

玩家等级制度

image
image
image
image
image
image

 
Posted : March 10, 2024 5:13 pm
(@panda_fatboy)
Posts: 9850
SSVIP10 老司机 Admin
话题原创者
 

方程式赛车(FR)基本规则&得分

image
image
image
image
image
image
 

 
Posted : March 10, 2024 5:13 pm
(@panda_fatboy)
Posts: 9850
SSVIP10 老司机 Admin
话题原创者
 

兑换奖励

image
image

 
Posted : March 10, 2024 5:13 pm
(@panda_fatboy)
Posts: 9850
SSVIP10 老司机 Admin
话题原创者
 

03/24赛季将有1家品牌冠名赞助的【赛季最高分奖励】。

赞助方:

V-World

详细条例,请前往【赛季最高分奖励】主题帖子内查询。

 

 
Posted : March 10, 2024 5:14 pm
(@freestrike5916236558)
Posts: 136
VIP5 老手会员
 

询问,新的雄猫君TELEGRAM ID是?


 
Posted : March 13, 2024 3:38 pm
(@panda_fatboy)
Posts: 9850
SSVIP10 老司机 Admin
话题原创者
 

Posted by: @freestrike5916236558

询问,新的雄猫君TELEGRAM ID是?

新的雄猫君 Telegram ID是 @pandafatboy

 


 
Posted : March 13, 2024 6:24 pm